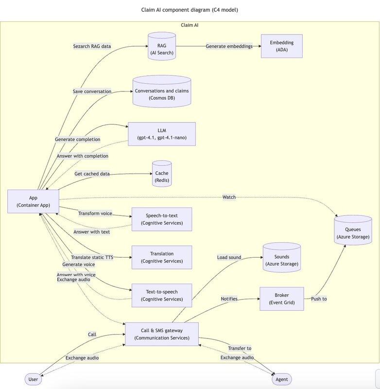
微软给的一套AI呼叫中心解决方案,Azure+OpenAI,扔一个API请求或直接拨号,AI语音客服即可接/打电话、记录报修、面试预约等
可以呼入、呼出
实时语音对话,支持打断、静音检测、多语言TTS/ASR、定制AI语音
通话结束后即生成一个网页报告
写工单可自定义字段,比如时间、地点、其他信息等
可以定制任务流、知识库管理、定制AI语气风格
#AI语音客服

github:

2,84 tis.
17
Obsah na této stránce poskytují třetí strany. Není-li uvedeno jinak, společnost OKX není autorem těchto informací a nenárokuje si u těchto materiálů žádná autorská práva. Obsah je poskytován pouze pro informativní účely a nevyjadřuje názory společnosti OKX. Nejedná se o doporučení jakéhokoli druhu a nemělo by být považováno za investiční poradenství ani nabádání k nákupu nebo prodeji digitálních aktiv. Tam, kde se k poskytování souhrnů a dalších informací používá generativní AI, může být vygenerovaný obsah nepřesný nebo nekonzistentní. Další podrobnosti a informace naleznete v připojeném článku. Společnost OKX neodpovídá za obsah, jehož hostitelem jsou externí weby. Držená digitální aktiva, včetně stablecoinů a tokenů NFT, zahrnují vysokou míru rizika a mohou značně kolísat. Měli byste pečlivě zvážit, zde je pro vás obchodování s digitálními aktivy nebo jejich držení vhodné z hlediska vaší finanční situace.

